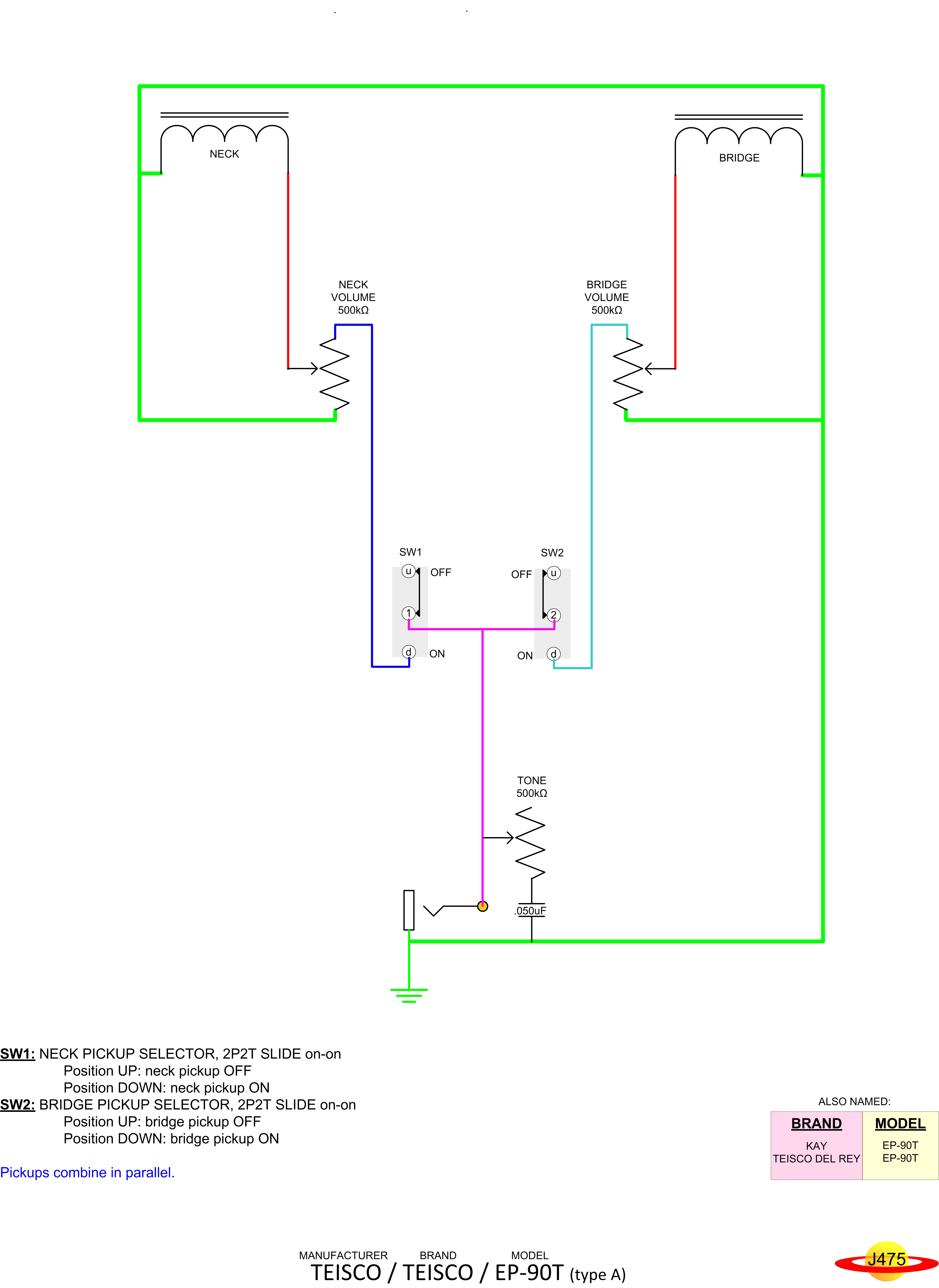
TEISCO Teisco EP-90T type A
Manufacturer
TEISCO
Brand
Teisco
Model
EP-90T
Instrument
Guitar
# Pickups
2
View Diagram
View Schematic