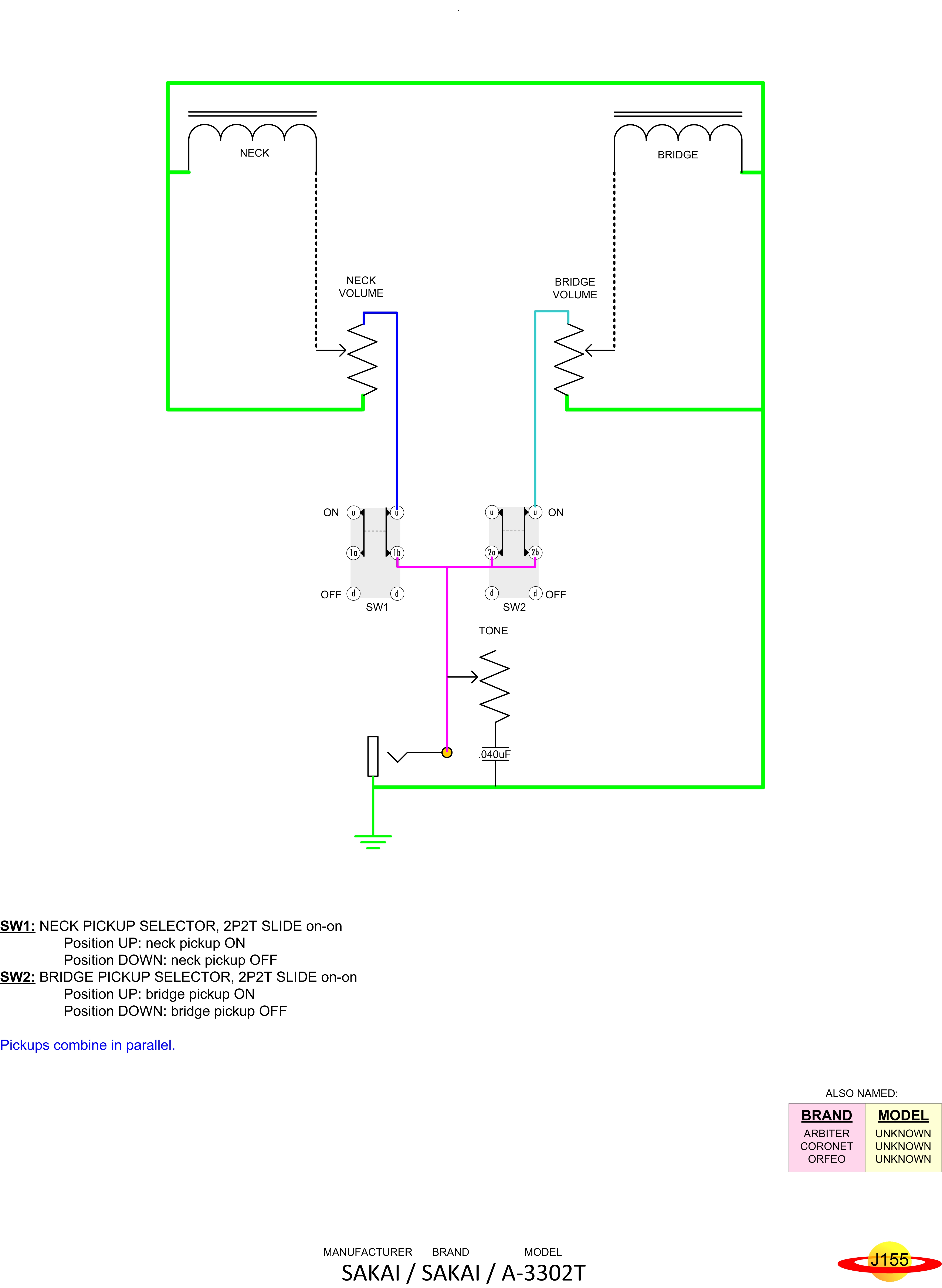
SAKAI Sakai A-3302T
Manufacturer
SAKAI
Brand
Sakai
Model
A-3302T
Instrument
Guitar
# Pickups
2
View Diagram
View Schematic