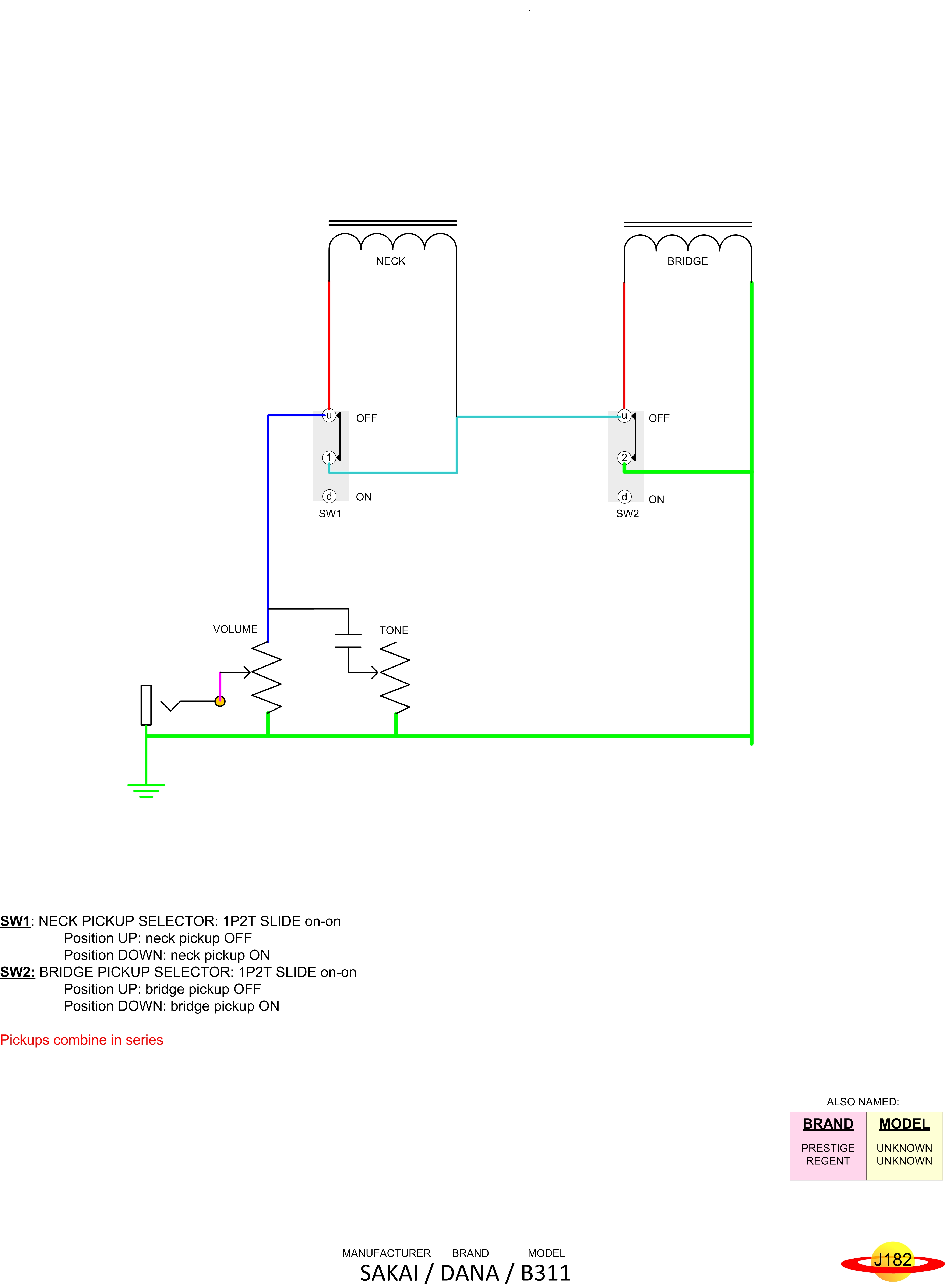
SAKAI Dana B311
Manufacturer
SAKAI
Brand
Dana
Model
B311
Instrument
Guitar
# Pickups
2
View Diagram
View Schematic