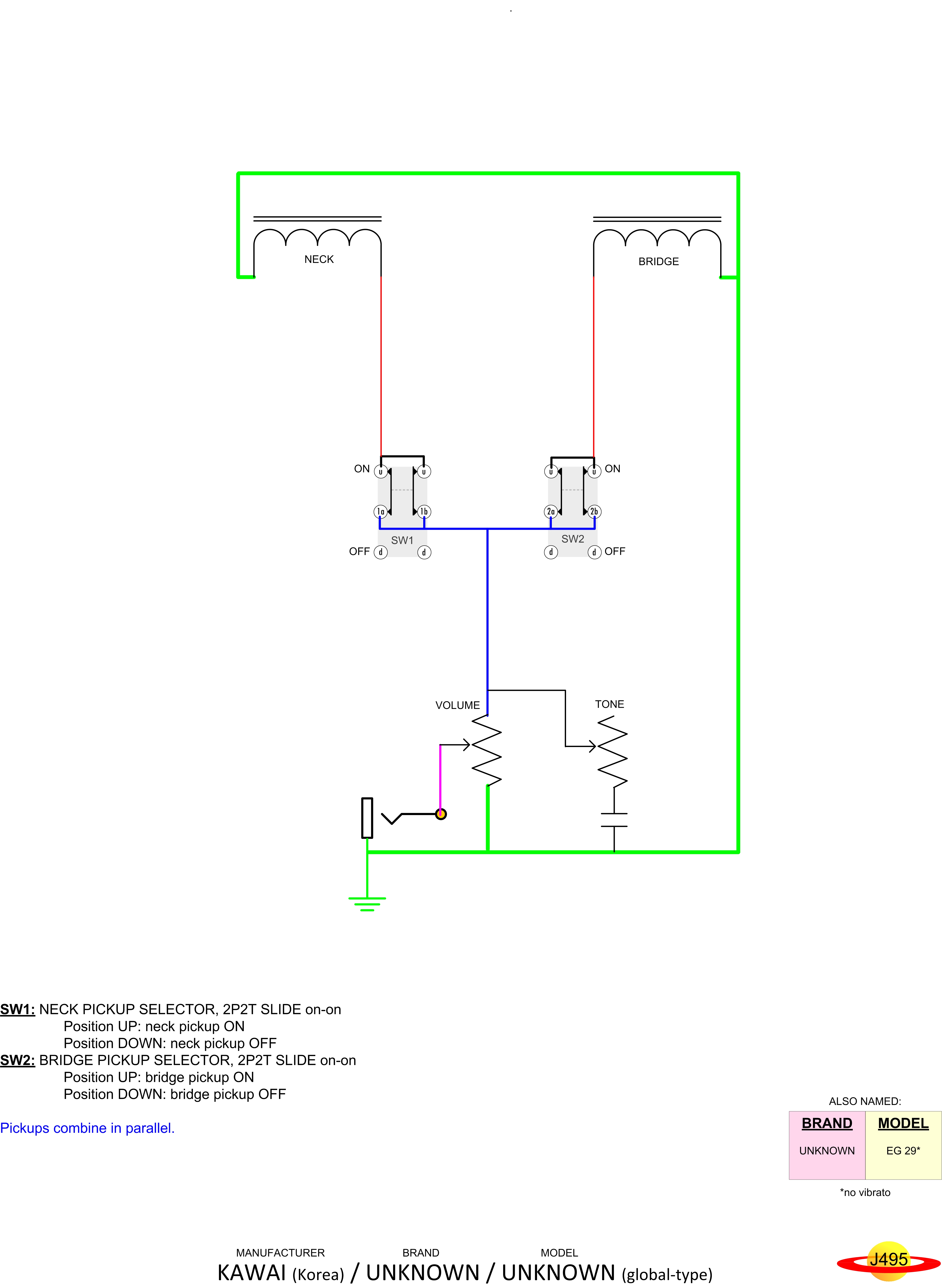
KAWAI Unknown Unknown global-type
Manufacturer
KAWAI
Brand
Unknown
Model
Unknown
Instrument
Guitar
# Pickups
2
View Diagram
View Schematic