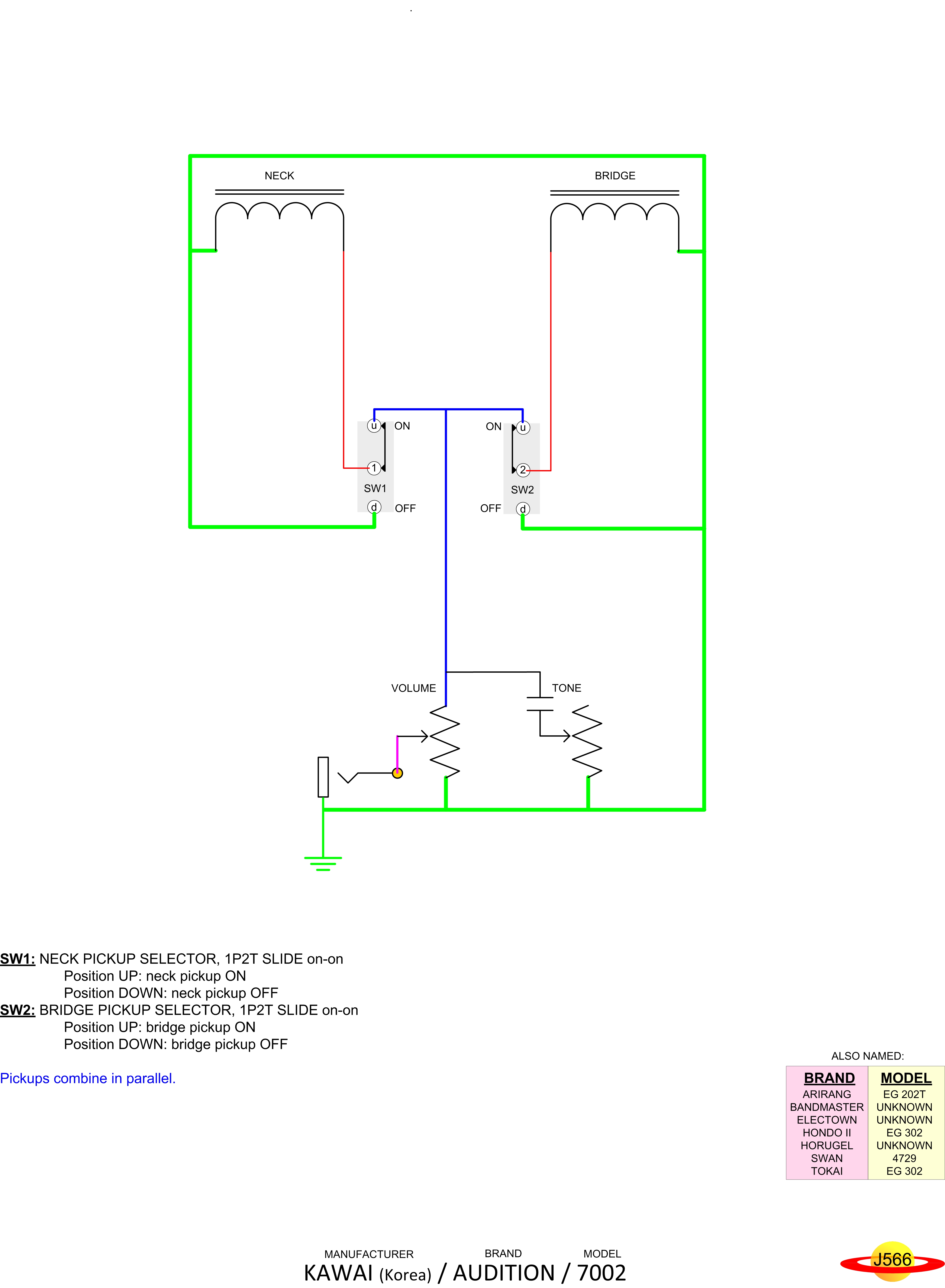
KAWAI Audition 7002
Manufacturer
KAWAI
Brand
Audition
Model
7002
Instrument
Guitar
# Pickups
2
View Diagram
View Schematic